信息果真
Information disclosure
关于采购大连博涛文化科技股份有限公司股权价值评估效劳的通告
宣布时间:2025-03-27 浏览量:1821
各有关单位:
沈阳创业投资治理集团有限公司需要对大连博涛文化科技股份有限公司(简称:大连博涛)股权价值评估。。。现以竞争谈判的方法采购评估效劳,,,接待切合条件的评估机构加入本次竞争谈判。。。
一、项目基本情形及要求
1、目的公司基本情形
大连博涛为新三板上市公司。。。阻止2024年12月31日,,,项目公司资产总额4.21亿元,,,欠债1.93亿元,,,所有者权益2.28亿元。。。
2、本项目事情要求
效劳内容:对项目公司股权价值举行评估,,,完成评估事情及出具正式的《资产评估报告书》(纸质版和电子版),,,并配合通过资产评估批准。。。
项目预算:9.7万元(含税),,,投标人举行总价报价,,,报价上限不得凌驾采购预算,,,不然作无效响应处置惩罚。。。
效劳限期:甲乙双方签署《资产评估营业约定书》之日起30个自然日。。。
付款方法及条件:中标人出具正式评估报告后且经招标人认可后30日内,,,由中标人向招标人开具条约全额效劳发票,,,招标人一次性结算全额条约价款。。。
效劳所在:大连市(或招标人指定所在)。。。
效劳事情要求:
(1)严酷凭证执律例则和《资产评估准则》等业内规范实验。。。
(2)在中标通知书发放5个自然日,,,中标人与招标人签署《资产评估营业约定书》,,,约定评估内容、评估流程、评估时限、用度收取方法及盘算要领等。。。
(3)签署《资产评估营业约定书》当日抵达招标人指定所在。。。
(4)中标人应于签署《资产评估营业约定书》后30个自然日内出具正式评估报告,,,如遇特殊资产或特殊因素可协商延伸或缩短效劳周期。。。
(5)对标的物举行现场勘探或评估历程中,,,发明资产自己以及相关联资产可能泛起的瑕疵、遗漏事项以及保存问题或纠纷等应实时作出书面事情提醒,,,并在现场勘探纪录中予以纪录。。。
(6)对权属保存瑕疵或者未尽事宜的特殊情形,,,配合招标人对权属及自然情形举行核实并确认。。。
(7)无偿提供资产评估行业政策、市场行情、手艺手段以及操作流程等相关营业咨询。。。
效劳完成标记:
(1)以现实签署的《资产评估营业约定书》为准,,,确定评估事宜、评估程序以及计费和支付方法等。。。
(2)最终由中标人提供《资产评估报告书》,,,并经招标人认可。。。
(3)评估竣事后,,,形成完整资产评估档案及相关资料供招标人盘问。。。
交付效果的形式和手艺文档:
签署《资产评估营业约定书》(或条约),,,约定评估内容、评估时限、用度收取及盘算要领等。。。最终以《资产评估报告书》为效果交付招标人,,,其余内容及资料由成交的资产评估投标人留存备查。。。
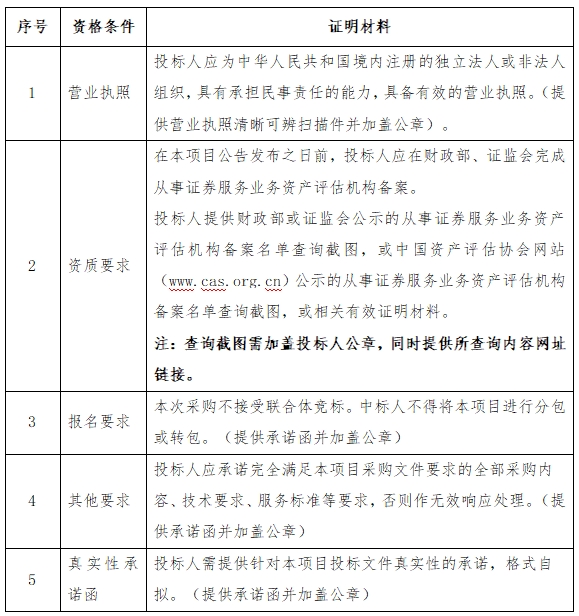
二、加入竞谈的单位资格条件

在2025年3月17日至2025年3月24日时代,,,加入了我司委托辽宁阳光集中采购署理有限公司组织的(2025)4022沈阳创业投资治理集团有限公司评估效劳项目(大连博涛项目)投标的供应商。。。
三、所需质料
1、切合资格条件的证实质料;;;;;
2、报价单,,,项目预算不凌驾9.7万元(含税)
3、包括以上内容的装订文件一份,,,竞谈现场提交。。。
四、评标要领
以价钱最低者确认供应商。。。
五、时间安排
暂定2025年4月2日上午10:00于创投集团三楼聚会室举行竞争谈判,,,若有转变另行通知。。。
六、联系方法
地点:沈阳市沈河区小南街248号创投集团
联系人:田婧
联系电话:024-31979179 13704039566
沈阳创业投资治理集团有限公司
2025年3月27日