新闻中心
news center
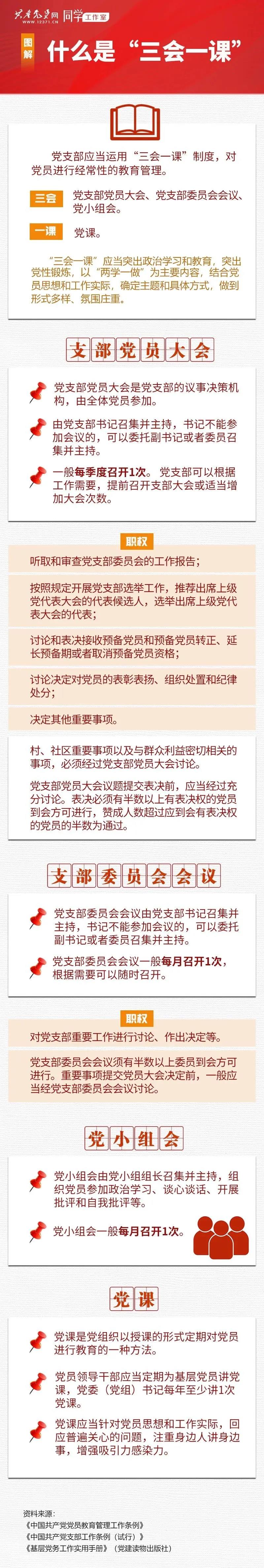
图解:什么是“三会一课”???
宣布时间:2021-01-08 浏览量:33780
上一篇:已经没有了
下一篇:中国共产党下层组织选举事情条例(图解+答问+新旧比照)